href="/uploadfiles/2026/02/20260205101226962.jpg" rel="fancybox93">
SXJP-0043-3722-2023-抗菌日用陶瓷器_页面_01.jpg

SXJP-0043-3722-2023-抗菌日用陶瓷器

  • SXJP-0036-4299-2023-风力发电机组塔架法兰_页面_01.jpg

    SXJP-0036-4299-2023-风力发电机组塔架法兰

  • SXJP-0035-4954-2023“山西精品”认证实施规则城轨车辆用辗钢整体车轮_页面_01.jpg

    SXJP-0035-4954-2023“山西精品”认证实施规则城轨车辆用辗钢整体车轮

  • 党的工作
    工作动态
    党员风采
    群团工作
    纪委监督邮箱
  • 证书查询
    体系认证
    服务认证
    产品认证
    工业产品检验
    集装箱检验
    安全业务
    检测业务
    绿色低碳
    职业教育培训
    两化融合
    动物福利
  • 客户服务平台
  • 客户服务平台
    • TR08147-1.2 可编程序控制器产品认证实施专用规则_页面_01.jpg

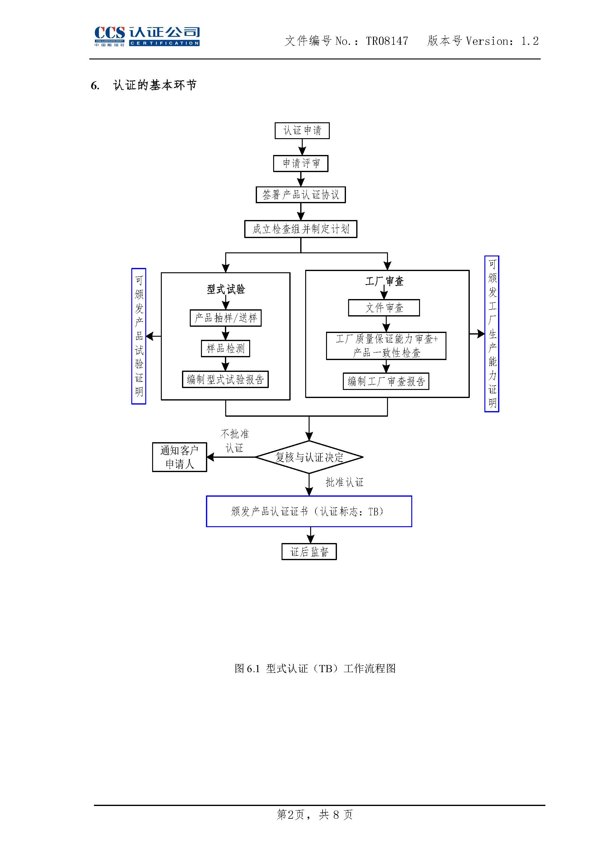
      TR08147-1.2 可编程序控制器产品认证实施专用规则

    • TR08146-1.1柜式气体灭火装置产品认证实施专用规则_页面_01.jpg

      TR08146-1.1柜式气体灭火装置产品认证实施专用规则

    • TR08144-1.1预制式全氟己酮灭火装置产品认证实施专用规则_页面_01.jpg

      TR08144-1.1预制式全氟己酮灭火装置产品认证实施专用规则

    • TR08143-1.1 海底电缆监控系统产品认证实施专用规则_页面_01.jpg

      TR08143-1.1 海底电缆监控系统产品认证实施专用规则

    • TR08141-1.1探火管式灭火装置产品认证实施专用规则(1)_页面_01.jpg

      TR08141-1.1探火管式灭火装置产品认证实施专用规则

    • TR08140-1.1 并联电抗器产品认证实施专用规则_页面_01.jpg

      TR08140-1.1 并联电抗器产品认证实施专用规则

    目前在第31页, 共有43页, 共有258条记录 第一页 上一页 2930313233 下一页 最后一页 跳转到