fancybox" href="/uploadfiles/2026/02/20260205105302001.jpg" rel="fancybox78">
SXJP-0074-4441-2024-大采高掩护式过渡液压支架_页面_01.jpg

SXJP-0074-4441-2024-大采高掩护式过渡液压支架

目前在第13页, 共有43页, 共有258条记录 第一页 上一页 1112131415 下一页 最后一页 跳转到
| ezEip v5.3.0(0649) | +==========================oOO==========+ |__|__| || || ooO Ooo --> 中国船级社质量认证有限公司
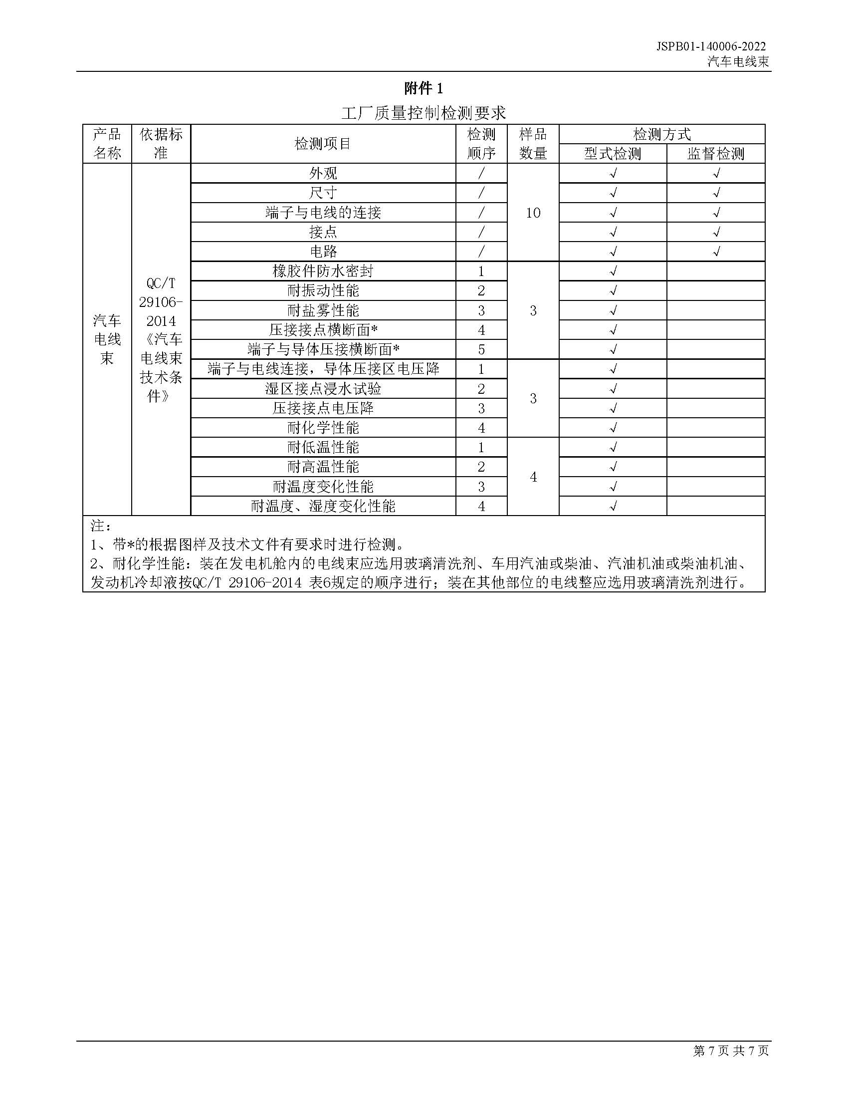
  • JSPB01-140006-2022汽车电线束产品认证规则_页面_01.jpg

    JSPB01-140006-2022汽车电线束产品认证规则

  • JSPB01-110037-2022内燃机胀断连杆产品认证规则_页面_01.jpg

    JSPB01-110037-2022内燃机胀断连杆产品认证规则

  • JSPB01-110023-2023电絮凝水处理装置产品认证规则_页面_01.jpg

    JSPB01-110023-2023电絮凝水处理装置产品认证规则

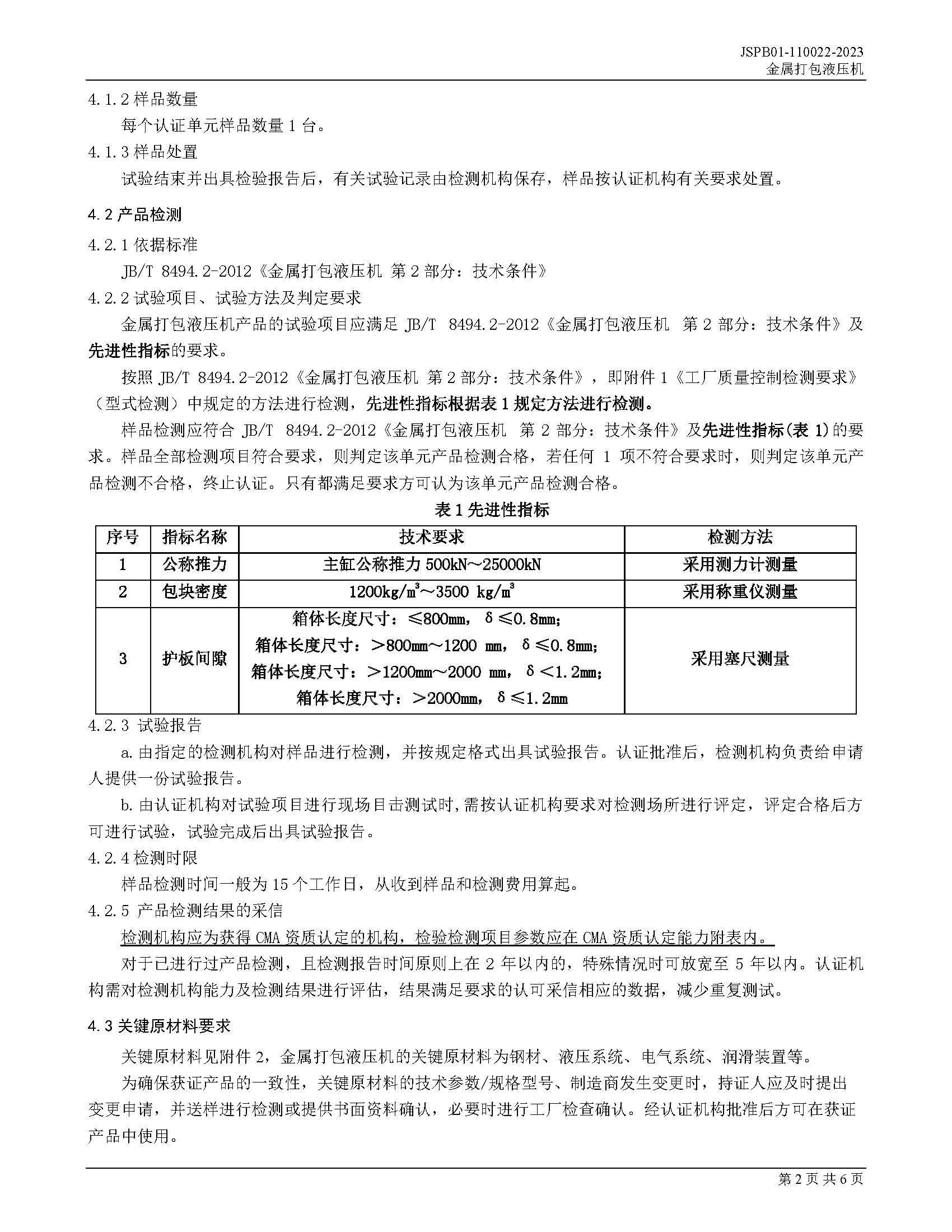
  • JSPB01-110022-2023金属打包液压机产品认证规则_页面_01.jpg

    JSPB01-110022-2023金属打包液压机产品认证规则