adfiles/2026/02/20260205092026265.jpg" rel="fancybox111">
JSPB01-190001-2024散货船产品认证规则_页面_01.jpg

JSPB01-190001-2024散货船产品认证规则

  • JSPB01-180002-2023系列1集装箱产品认证规则_页面_01.jpg

    JSPB01-180002-2023系列1集装箱产品认证规则

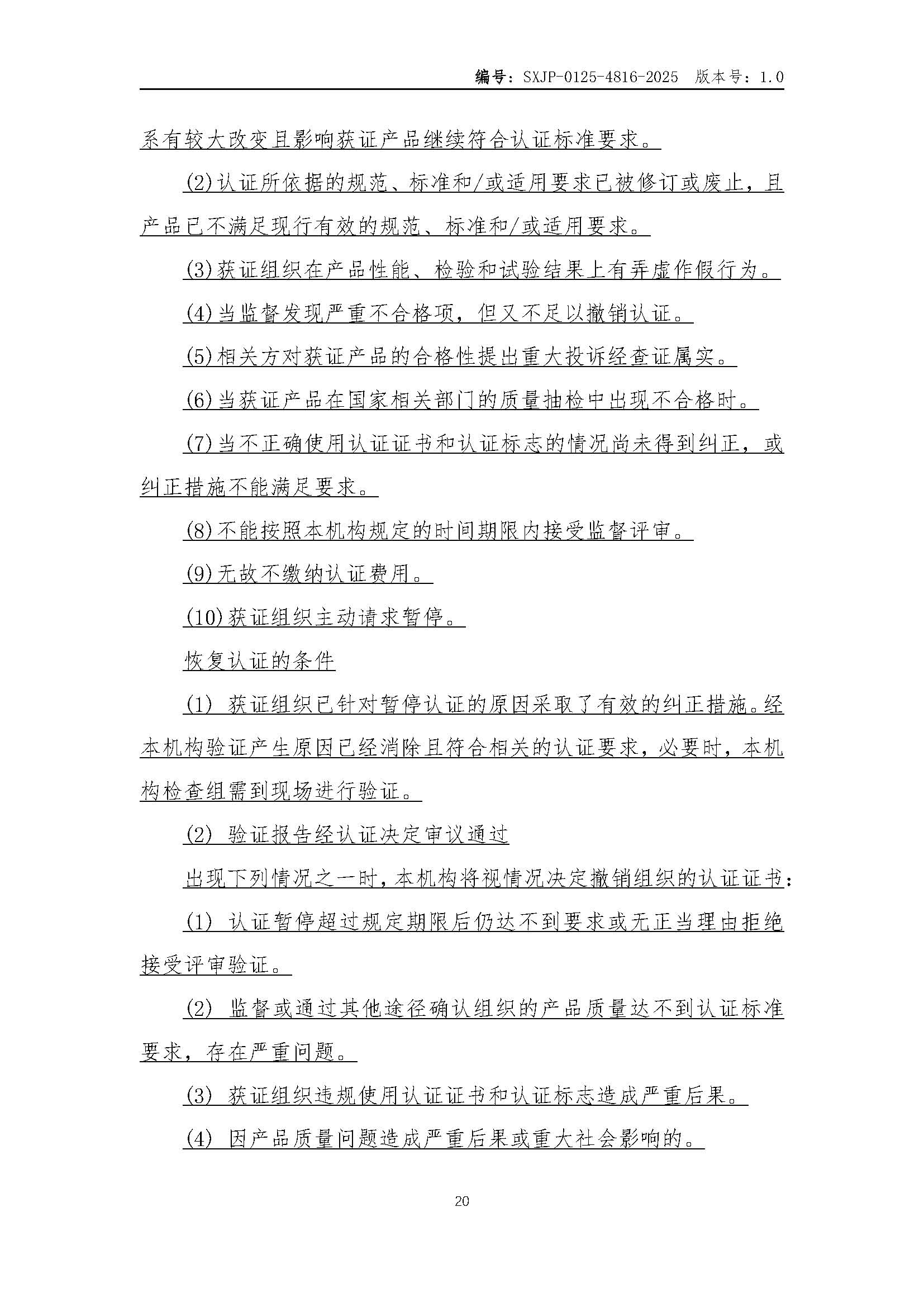
  • 中国船级社质量认证有限公司 中国船级社质量认证有限公司
    • SXJP-0125-4816-2025“山西精品”认证实施规则隔绝式正压氧气呼吸器_页面_01.jpg

      SXJP-0125-4816-2025“山西精品”认证实施规则隔绝式正压氧气呼吸器

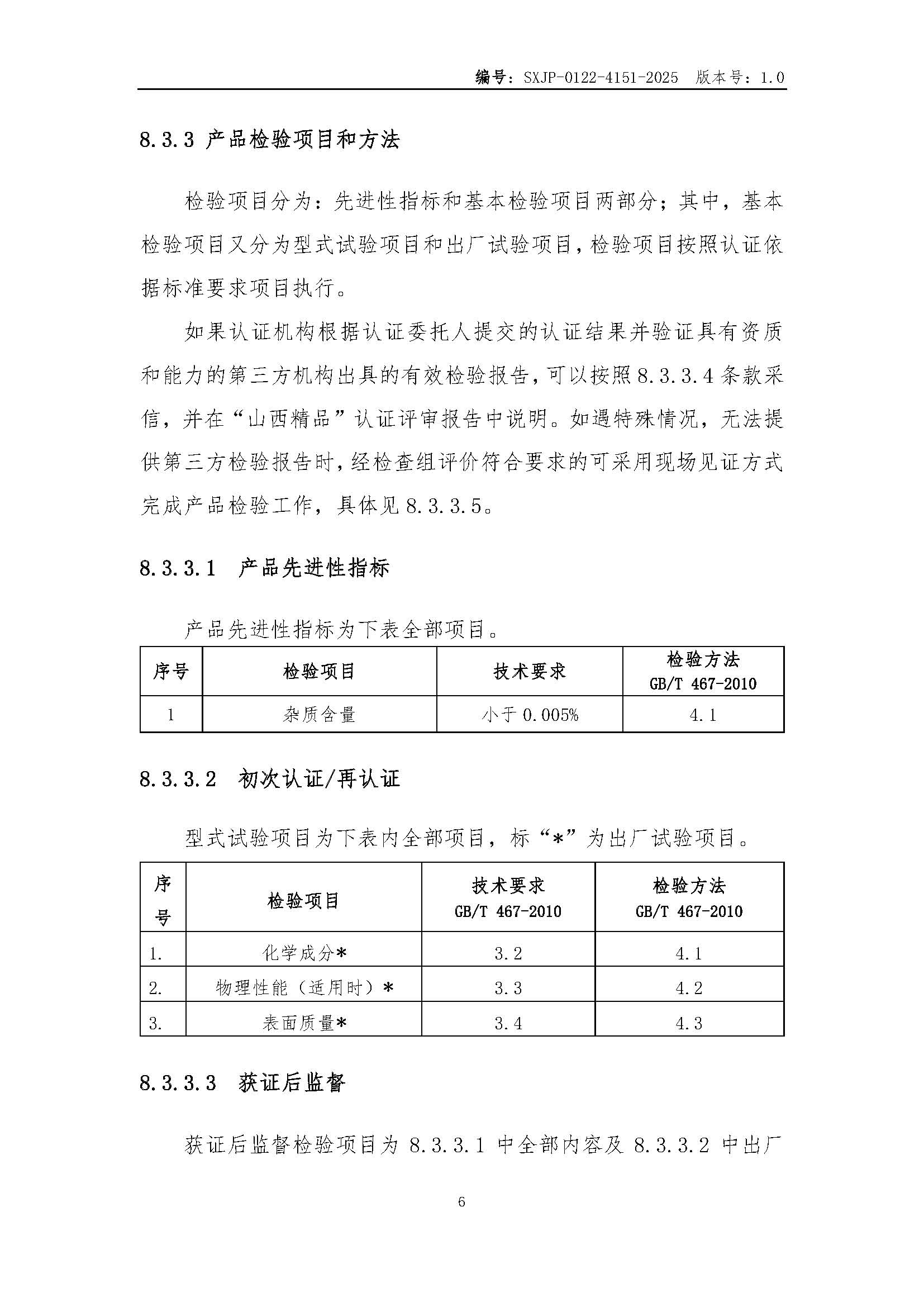
    • SXJP-0122-4151-2025 “山西精品”认证实施规则 阴极铜_页面_01.jpg

      SXJP-0122-4151-2025 “山西精品”认证实施规则 阴极铜