En
我们的服务
体系认证
服务认证
产品认证
工业产品检验
集装箱检验
安全业务
绿色低碳
检测业务
职业教育培训
风险管理
两化融合评定
动物福利评定
其他体系评价类服务
关于我们
公司简介
领导班子
组织架构
公司资质
行业协会
社会责任
公正性声明
新闻动态
CCSC新闻
专题栏目
公示公告
通知公告
安全生产标准化公示
党的工作
工作动态
党员风采
群团工作
纪委监督邮箱
证书查询
体系认证
服务认证
产品认证
工业产品检验
集装箱检验
安全业务
检测业务
绿色低碳
职业教育培训
两化融合
动物福利
客户服务平台
客户服务平台
首页
我们的服务
产品认证
文件查询
体系认证
服务认证
产品认证
工业产品检验
集装箱检验
安全业务
绿色低碳
检测业务
职业教育培训
风险管理
两化融合评定
动物福利评定
其他体系评价类服务
产品认证
质量管理体系(QMS)
工程建设质量管理体系(QJ)
国际铁路行业标准认证(IRIS)
环境管理体系(EMS)
职业健康安全管理体系(OHSMS)
能源管理体系(EnMS)
信息安全管理体系(ISMS)
信息技术服务管理体系(ITSMS)
资产管理体系(AMS)
合规管理体系(CMS)
食品安全管理体系(FSMS)
危害分析与关键控制点体系(HACCP)
防疫管理体系(EPMS)
道路交通安全管理体系(RTSMS)
供应链安全管理体系(SCSMS)
知识产权管理体系(IPMS)
业务连续性管理体系(BCMS)
运输服务
邮政和速递服务
科学研究服务
保养和维修服务
教育服务
污水和垃圾处置、公共卫生及环境保护服务
批发业和零售业服务
住宿服务;食品和饮料服务
不动产服务
养老服务
文化、娱乐和体育服务
证书暂停与撤销信息公布
重要信息发布
规则换版通知
产品认证类业务
评价类业务
技术服务类业务
检验认可业务
管道业务
设备监理
港航能源/安全/环保第三方技术服务
设计计算及校核验证等技术服务
集装箱检验
箱东业务
冷链装备检验
道路运输装备检验
安全生产标准化业务
安全核查业务
通用安全业务
轨道安全业务
低碳减排
能源节约
绿色环保
风电检测业务
节能检测业务
无损检测业务
电气化检测业务
管理体系整合
风险管理与内部控制
信息安全及信息技术服务管理体系技术服务
卓越绩效管理
资产管理体系
精益管理
创新与知识产权业务(IIPMS)
数字化转型升级业务(DLMM)
企业标准化良好行为(GSP)
健康、安全与环境管理体系(HSE)
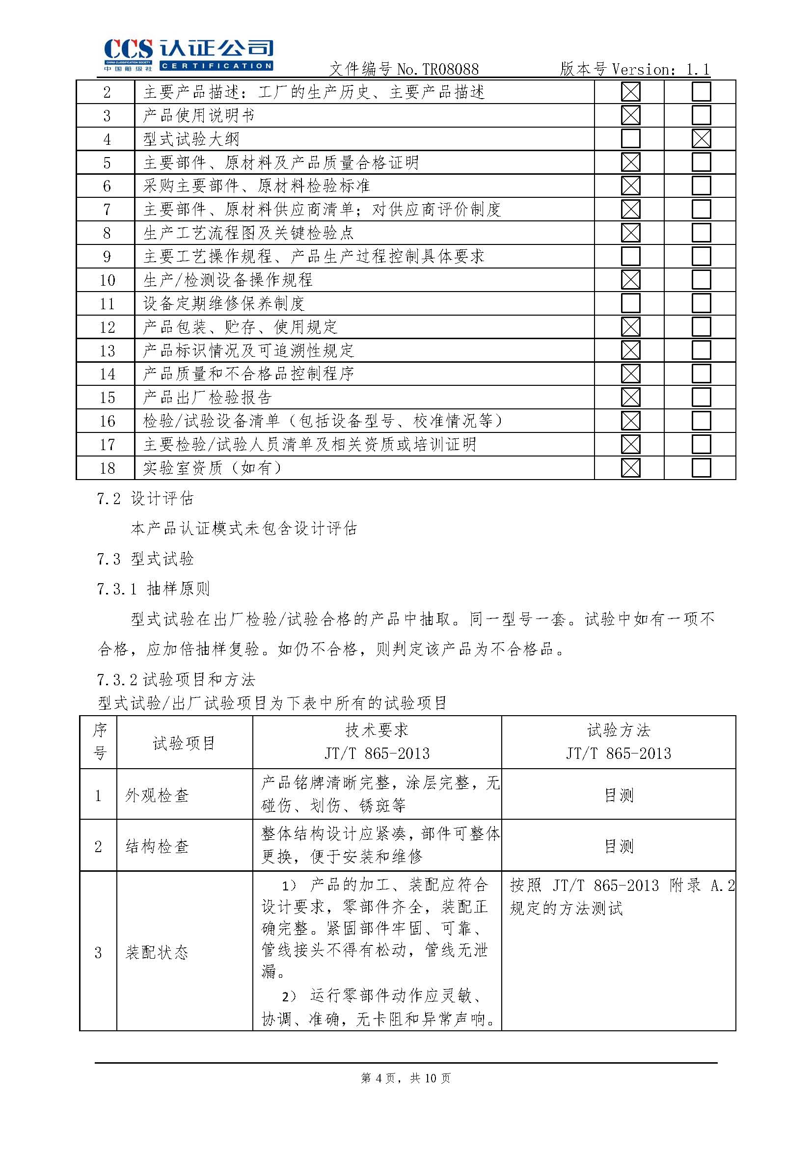
TR08100-1.2 “泰山品质”医用空气加压氧舱产品认证实施专用规则
TR08097-2.1细水雾枪产品认证实施专用规则
TR08096-3.1 水泥产品认证实施专用规则
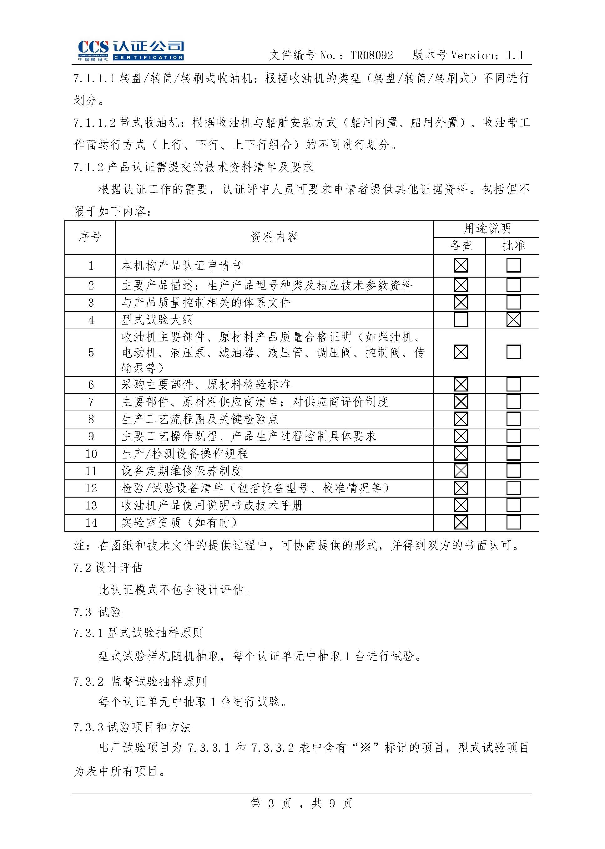
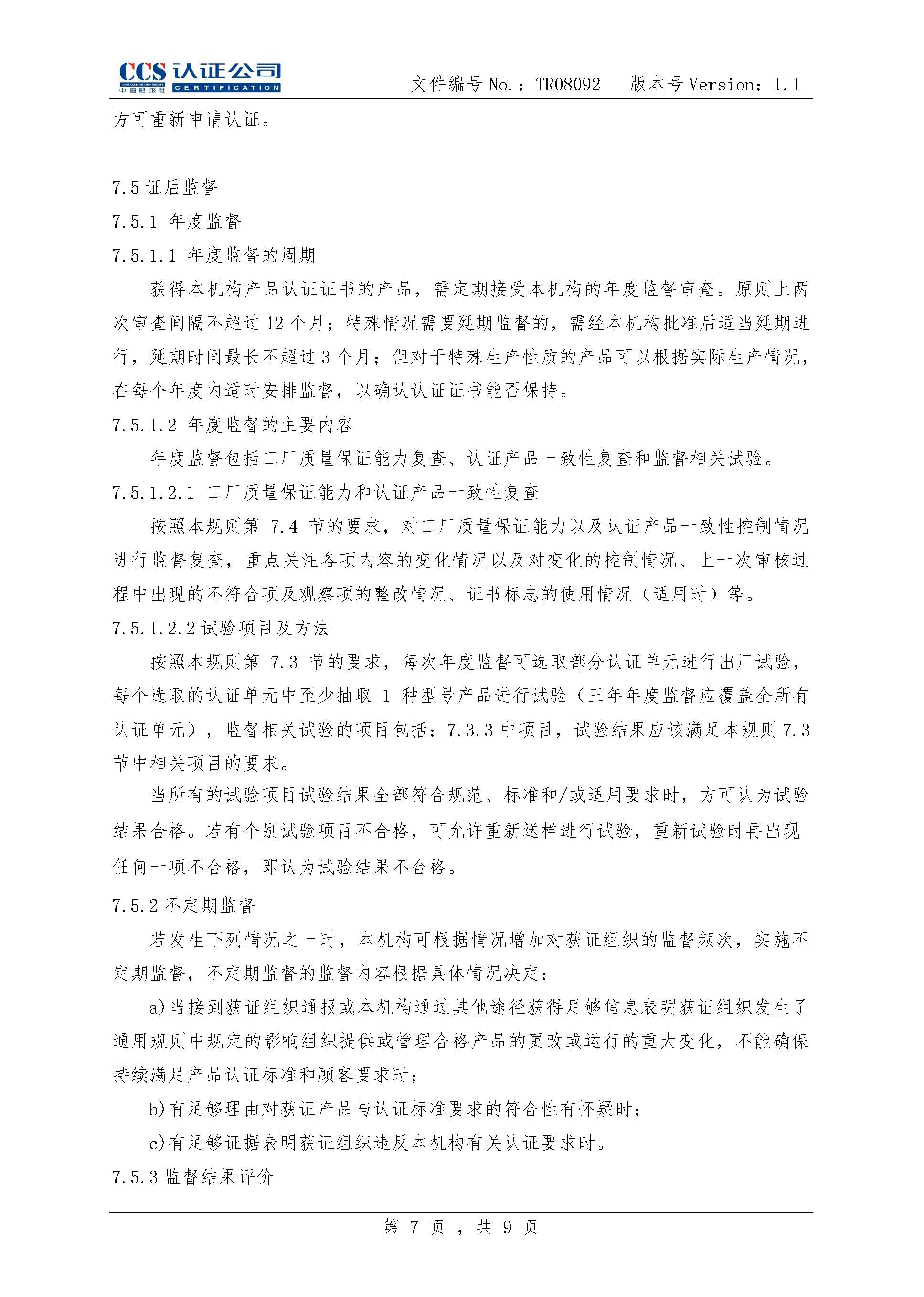
TR08092收油机产品认证实施专用规则1.1
TR08089 吸油拖栏产品认证实施专用规则
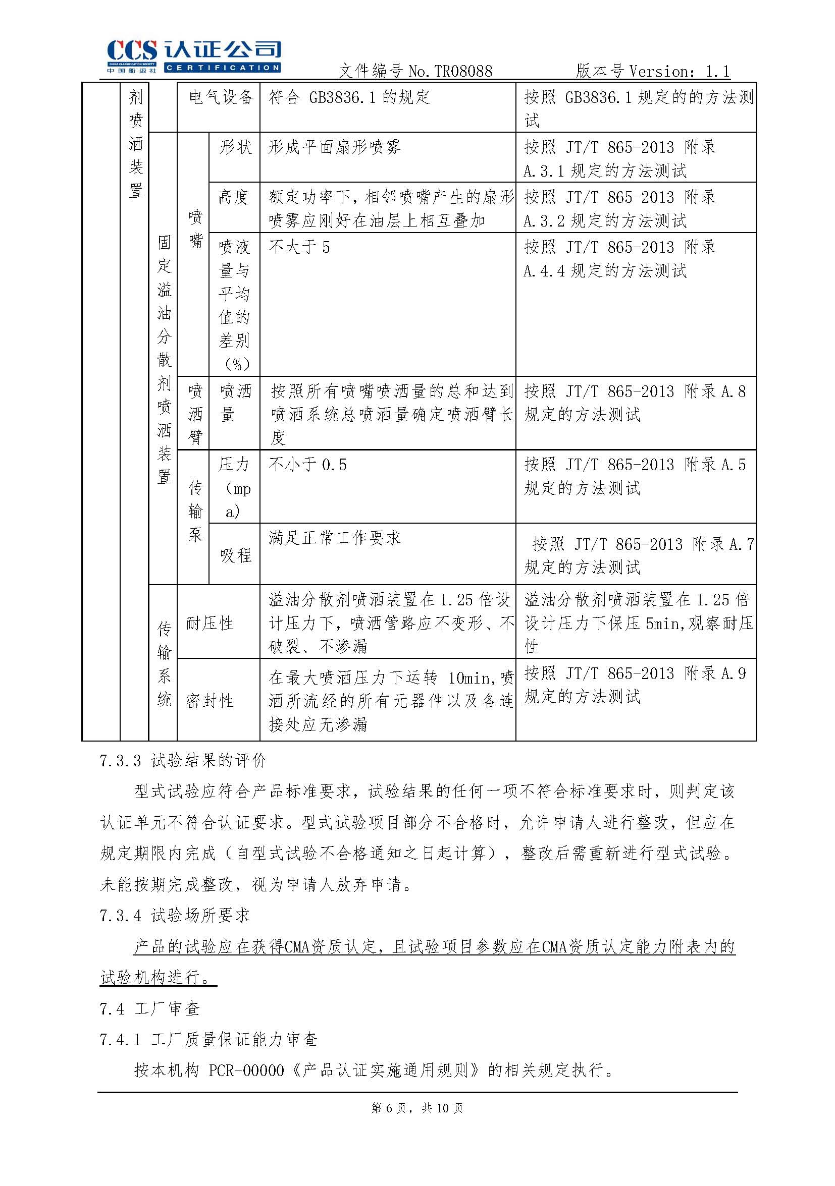
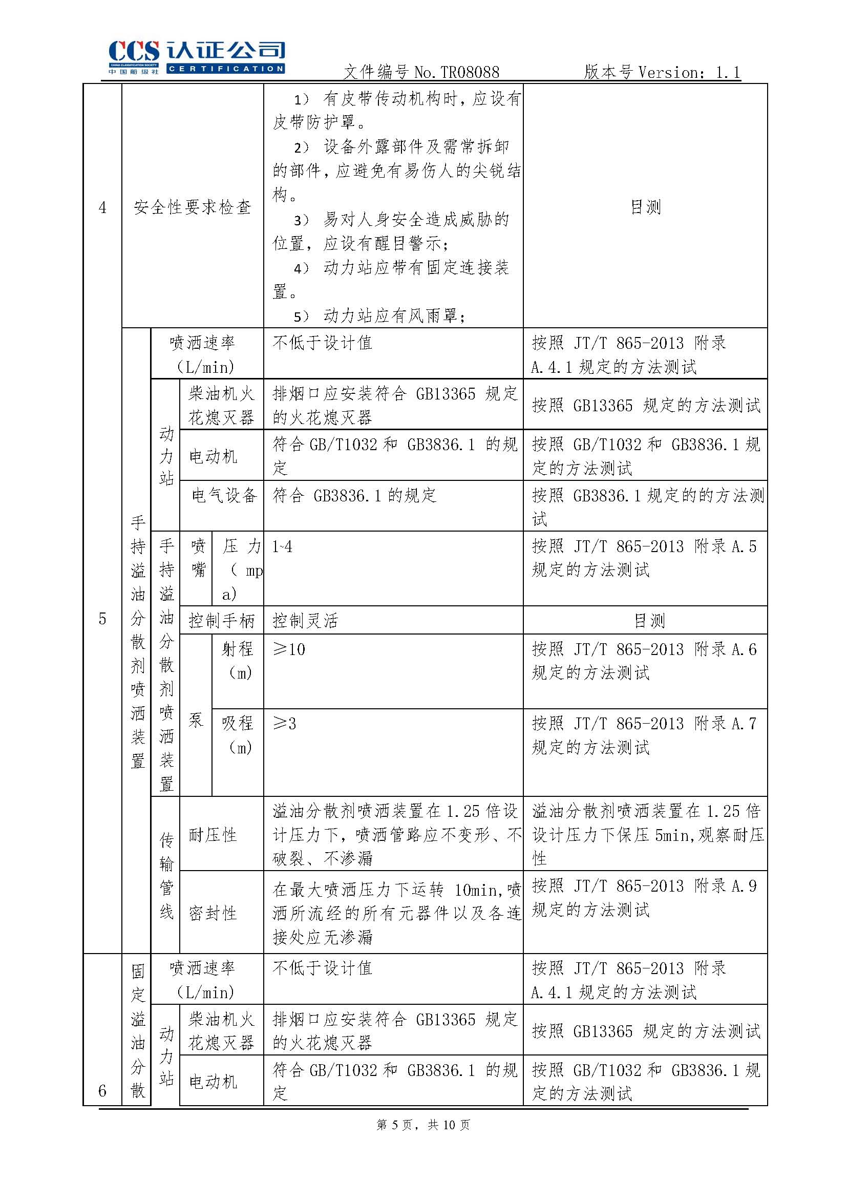
TR08088溢油分散剂喷洒装置专用规则1.1
目前在第
34
页,
共有
43
页,
共有
258
条记录
第一页
上一页
32
33
34
35
36
下一页
最后一页
跳转到
页
搜索
返回
顶部